鉴权认证
请求头鉴权码设置

调用业务接口时,需在请求头中设置鉴权信息
    请求头key: Authorization
    请求头value: token_type + 空格 + access_token
    其中token_type和access_token是认证接口返回的字段
示例:Authorization: bearer 1:704dc1bc-b05e-4ed5-a889-0261584919f6

申请访问凭证

1.系统管理员(登录名:system)登录ICC平台
2.点击平台首页右上角"OpenAPI",选择申请访问访问凭证
3.输入自定义的 client_id,系统将自动生成对应的 client_secret

申请访问凭证报自定义异常处理

如申请访问凭证时出现自定义异常,请尝试刷新平台首页或重新登录 ICC 平台后再次点击 OpenAPI 进行申请

鉴权认证接口报错:Wrong public key

请按以下步骤排查:
    1.检查 public_key 是否过期,默认是10分钟,鉴权认证成功后失效
    2.确认 password 字段是否为密文传输,必须使用 RSA 加密后传输,加密方式请参考 RSA密码加密
    3.检查 password 加密是否正确,详细说明请参考 RSA密码加密

接口报错:Full authentication is required to access this resource

请求头Authorization未设置,请参考协议鉴权

接口报错:invalid access_token

请求头Authorization过期,请调鉴权认证接口重新获取

通用问题
接口协议地址组装方式

格式:https://<平台IP>:<平台端口>/URI
    平台IP:ICC平台的ip,部署在现场的服务器ip,非ICC开放平台地址
    平台端口:ICC平台的端口,默认443
    URI:接口URL,格式:evo-apigw/子系统应用名/版本号/URI
        evo-apigw:固定值,网关服务
        子系统应用名:子系统应用名,一般是evo-xxx开头,视频(admin)、停车场(ipms)、可视对讲(vims)除外
        版本号:子系统版本号,通常为固定值(如 1.0.0),部分子系统无版本号
        URI:子系统接口资源地址
示例:https://10.35.239.168/evo-apigw/evo-oauth/1.0.0/oauth/public-key

前端调用接口报跨域问题

问题:
    带有 evo-apigw 的接口地址不支持跨域,导致前端无法直接调用
解决方案:
    推荐方案:通过后端服务转发请求
        做法:前端调用自身后端服务,再由后端服务请求 ICC 开放接口
        优点:提升安全性,避免鉴权信息暴露;确保系统稳定运行
    不推荐方案:前端代理方式
        原因:可能导致鉴权信息(如用户名、密码)暴露,存在安全隐患
    特殊场景处理:
        视频拉流等场景:需由第三方后端服务进行请求转发,接口对接工作需三方前后端协同完成

接口问题排查步骤

请按以下步骤排查接口调用问题:
    1.协议类型:ICC 接口默认使用 HTTPS 协议;HTTP 需运维开启支持,默认端口为 83
    2.端口检查:ICC 默认 HTTPS 端口为 443,HTTP 调试端口为 83
    3.请求方法:确认请求方法(GET、POST、PUT、DELETE)与接口文档一致
    4.Content-Type:除文件上传接口使用multipart/form-data外,其他接口请求需使用application/json
    5.参数类型:请求参数类型需与接口文档中定义的类型一致
    6.参数合法性:确保参数值符合接口要求
    7.日志分析:可以根据URL https://{{host}}/evo-apigw/xxx/{{version}}中的xxx查询/log/xxx/xxx.log文件,查看具体错误信息

接口报错:unknown runtime error

系统异常,请检查请求方式、请求类型、请求参数
若还未解决,需查看服务器日志,可由区域同事配合,按照接口问题排查步骤排查

接口返回 404 Not Found

请检查以下内容:
    1.子系统是否已安装,可通过访问以下地址确认:
        http://<平台IP>:8916/evo-discover/1.0.0/srd/subsystem
    2.子系统版本号是否正确
    3.若参数为 URL 路径的一部分,即使参数非必填,也需保留字段名,值可为空
        示例:/evo-apigw/pmms/real/data/nodeId=001&devChildType=1801&pageNo=&pageSize=20

接口返回 400 Bad Request

请检查以下内容:
    请求数据格式(Content-Type)是否正确
    提交的数据类型是否符合接口要求

错误提示:The plain HTTP request was sent to HTTPS port

ICC 平台默认使用 HTTPS 协议,请将请求协议从 http 改为 https

接口报错:User has no permissions access

排查步骤:
    1.验证访问凭证
        确认 client_id 和 client_secret 的正确性
        如有需要,可重新申请并对比验证
    2.检查请求头中的 Token
        确认请求头中已正确设置 token
        检查 token 是否在有效期内
    3.进一步排查
        若上述步骤均无问题,联系区域技术支持进行进一步排查

对接ICC平台需开放哪些端口

对接ICC平台需根据业务需求开放以下端口:

服务类型协议端口
业务接口HTTPS443
业务接口HTTP (调试)83
HLS 拉流HTTP7086
HLS 拉流HTTPS7096
RTSP 拉流MGW 服务9090
RTSP 拉流实时流9100
RTSP 拉流录像回放9320
FLV 拉流HTTP7886
FLV 拉流HTTPS7896
RTMP 拉流-1975
设备主动注册-9500
代码调用 HTTPS 接口报 SSL 异常

ICC平台默认未安装SSL证书,调用HTTPS接口时需在代码中忽略SSL安全验证
以下为Java示例代码:

import org.apache.http.conn.ssl.NoopHostnameVerifier;
import org.apache.http.conn.ssl.SSLConnectionSocketFactory;
import org.apache.http.impl.client.CloseableHttpClient;
import org.apache.http.impl.client.HttpClients;
import org.apache.http.ssl.SSLContextBuilder;
import org.springframework.http.HttpEntity;
import org.springframework.http.HttpHeaders;
import org.springframework.http.HttpMethod;
import org.springframework.http.ResponseEntity;
import org.springframework.http.client.ClientHttpRequestFactory;
import org.springframework.http.client.HttpComponentsClientHttpRequestFactory;
import org.springframework.web.client.RestTemplate;

import javax.net.ssl.SSLContext;
import java.security.KeyManagementException;
import java.security.KeyStoreException;
import java.security.NoSuchAlgorithmException;

public class IgnoreSSLUtil {
    public static void main(String[] args) {
        try {
            // 创建一个信任所有证书的 SSL 上下文
            SSLContext sslContext = new SSLContextBuilder()
                    .loadTrustMaterial(null, (chain, authType) -> true)
                    .build();

            // 创建一个忽略主机名验证的 SSL 连接套接字工厂
            SSLConnectionSocketFactory sslsf = new SSLConnectionSocketFactory(sslContext, NoopHostnameVerifier.INSTANCE);

            // 创建 HttpClient
            CloseableHttpClient httpClient = HttpClients.custom()
                    .setSSLSocketFactory(sslsf)
                    .build();

            // 创建 ClientHttpRequestFactory
            ClientHttpRequestFactory requestFactory = new HttpComponentsClientHttpRequestFactory(httpClient);

            // 创建 RestTemplate 并设置请求工厂
            RestTemplate restTemplate = new RestTemplate(requestFactory);

            // 准备请求头
            HttpHeaders headers = new HttpHeaders();
            headers.set("Content-Type", "application/json");
            headers.set("Authorization", "bearer 3:WBuk0zLe1rRMsFI47Uljvwcs5BGqsfsD");

            // 准备请求体
            String requestBody = "{\"pageNum\":1,\"pageSize\":10}";

            // 创建 HttpEntity 对象
            HttpEntity<String> entity = new HttpEntity<>(requestBody, headers);

            // 调用 POST 接口
            String url = "https://10.55.30.71:443/evo-apigw/evo-brm/1.0.0/device/subsystem/page";
            ResponseEntity<String> response = restTemplate.exchange(url, HttpMethod.POST, entity, String.class);

            // 输出响应内容
            System.out.println("Status Code: " + response.getStatusCode());
            System.out.println("Response Body: " + response.getBody());

        } catch (NoSuchAlgorithmException | KeyStoreException | KeyManagementException e) {
            e.printStackTrace();
        } catch (Exception e) {
            e.printStackTrace();
        }
    }
}

如需使用其他编程语言调用 HTTPS 接口,请参考相应语言的官方文档或社区推荐做法,配置忽略 SSL 证书验证的策略

图片服务
人脸图片规范

上传人脸图片需满足以下规范:
    1.照片需要小于4M
    2.照片大小推荐 500*500
    3.图片格式JPG、JPEG、PNG
    4.人脸无遮挡(如戴帽子、口罩、眼镜等)、无修图
    5.人脸需双眼睁开、表情自然、露额,头发不要遮挡

图片拼接格式

图片拼接格式有三种方式,分别是OSS方式、停车场方式、交通卡口方式,分别应用于不同的子系统
    1.OSS方式:通用图片访问方式,由于历史遗留问题,不兼容停车场方式与交通卡口方式
    2.停车场方式:从7016平台衍生过来的,复用7016图片拼接方式,仅适用于停车场(ipms)模块
    3.交通卡口方式:交通卡口子系统图片专门拼接方式,仅适用于交通卡口(evo-car)模块

OSS方式

OSS方式为通用图片访问方式,适用于新接入子系统。停车场子系统(ipms)与交通卡口子系统(evo-car)不兼容此方式
本级拼接说明
    HTTPS格式:https://<平台IP>:<平台端口>/evo-apigw/evo-oss/URI?token=access_token
    HTTP格式:http://<平台IP>:<调试端口>/evo-apigw/evo-oss/URI?token=access_token
         平台IP:ICC平台IP
         平台端口:ICC平台的端口,默认443
         调试端口:ICC平台的http端口,默认83
         URI:图片访问相对路径
         access_token:调认证接口返回的access_token
    HTTPS示例:
     https://10.35.122.144/evo-apigw/evo-oss/68cf38d8-1f2d-11eb-9c6f-a0bd1dd5d8b6/20201111/1/583ec4ab-23e8-11eb-81ca-a0bd1dd5d8b6.jpg?token=1:ced7836d-6753-4253-b3ce-639e922fb683
    HTTP示例:
     http://10.35.122.144:83/evo-apigw/evo-oss/68cf38d8-1f2d-11eb-9c6f-a0bd1dd5d8b6/20201111/1/583ec4ab-23e8-11eb-81ca-a0bd1dd5d8b6.jpg?token=1:ced7836d-6753-4253-b3ce-639e922fb683
级联拼接说明
    HTTPS格式:https://<平台IP>:<平台端口>/evo-apigw/evo-oss/URI?token=access_token&domainIds=域ID&protocol=@ICC_CASCADE
    HTTP格式:http://<平台IP>:<调试端口>/evo-apigw/evo-oss/URI?token=access_token&domainIds=域ID&protocol=@ICC_CASCADE
         平台IP:ICC平台IP
         平台端口:ICC平台的端口,默认443
         调试端口:ICC平台的http端口,默认83
         URI:图片访问相对路径
         token:调认证接口返回的access_token
         domainIds:域ID,例如设备编码中带有且包含@符号及后面内容,例如1:1000833@630,则域ID是@630;例如2:1000002@630@092,则域ID是@630@092
         protocol:固定值:@ICC_CASCADE
    HTTPS示例:
     https://192.168.3.21/evo-apigw/evo-oss/ffba2bba-e141-11eb-8bbf-882a5ec6ef0e/20250710/1/dsf_fb7e3f3f-5d6a-11f0-b8a2-882a5ec6ef0e_797478_853290.jpgdomainIds=@630&protocol=@ICC_CASCADE&token=1:SL9t4QxrHwFBPdHEaE4afMcYz9RpIiA1
    HTTP示例:
     http://192.168.3.21:83/evo-apigw/evo-oss/ffba2bba-e141-11eb-8bbf-882a5ec6ef0e/20250710/1/dsf_fb7e3f3f-5d6a-11f0-b8a2-882a5ec6ef0e_797478_853290.jpgdomainIds=@630&protocol=@ICC_CASCADE&token=1:SL9t4QxrHwFBPdHEaE4afMcYz9RpIiA1

停车场方式

适用于停车场子系统图片拼接方式

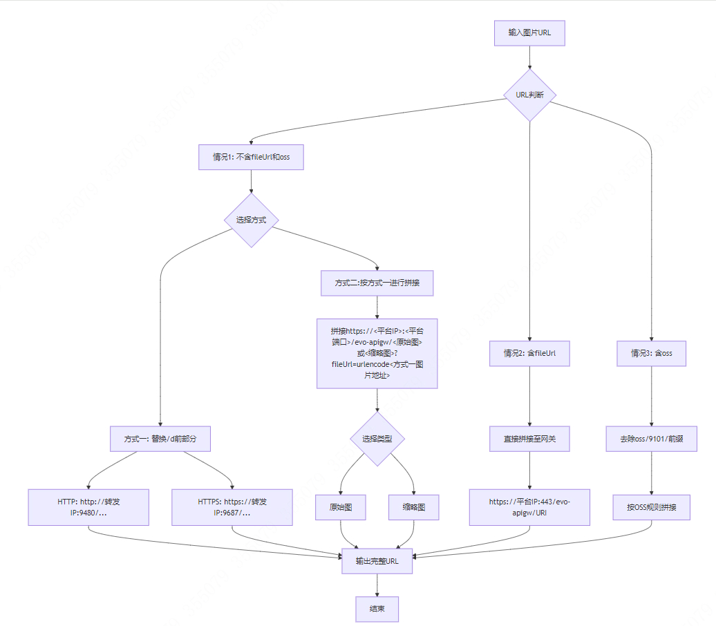
情况1:图片url不含fileUrloss关键字,拼接说明如下所示:

    方式一:/d前面的部分替换为http://<图片转发服务IP>:9480/
        图片转发服务IP:默认ICC平台IP,若现场有分布式,为图片转发服务IP
    图片url返回示例:
        9101/d/1000065$1$0$0/20221202/13/5021-187-0.jpg
    图片url拼接结果:
        HTTP方式完整地址:http://10.35.122.144:9480/d/1000065$1$0$0/20221202/13/5021-187-0.jpg
        HTTPS方式完整地址:https://10.35.122.144:9687/d/1000065$1$0$0/20221202/13/5021-187-0.jpg
    注:HTTP方式访问端口是9480,HTTPS方式访问端口是9687

    方式二:在方式一组装好的基础上,再拼接https://<平台IP>:<平台端口>/evo-apigw/<原始图>或<缩略图>?fileUrl=urlencode(方式一图片地址)
        平台IP:ICC平台IP
        平台端口:ICC平台的端口,默认443
        原始图:固定值 imageConvert/originalImage
        缩略图:固定值 imageConvert/image
        原始图完整地址:https://10.35.122.144/evo-apigw/ipms/imageConvert/originalImage?fileUrl=http%3A%2F%2F10.35.122.144%3A9480%2Fd%2F1000065%241%240%240%2F20221202%2F13%2F5021-187-0.jpg
        缩略图完整地址:https://10.35.122.144/evo-apigw/ipms/imageConvert/image?fileUrl=http%3A%2F%2F10.35.122.144%3A9480%2Fd%2F1000065%241%240%240%2F20221202%2F13%2F5021-187-0.jpg


情况2:图片url含fileUrl关键字,拼接说明如下所示:
    格式:https://<平台IP>:<平台端口>/evo-apigw/URI
        平台IP:ICC平台IP
        平台端口:ICC平台的端口,默认443
        URI:停车场过车/车辆进出返回图片地址,支持的字段有originalPicPath、realCapturePicPath字段
    图片url返回示例:
        原始图(originalPicPath字段):/ipms/imageConvert/originalImage?fileUrl=http%3A%2F%2F10.35.239.131%3A8082%2Fd%2F1000022%241%240%240%2F20210712%2F15%2F1646-1430-0.jpg
        缩略图(realCapturePicPath字段):/ipms/imageConvert/image?fileUrl=http%3A%2F%2F10.35.239.131%3A8082%2Fd%2F1000022%241%240%240%2F20210712%2F15%2F1646-1430-0.jpg
    图片url拼接结果:
        原始图完整地址:https://10.35.122.144/evo-apigw/ipms/imageConvert/originalImage?fileUrl=http%3A%2F%2F10.35.239.131%3A8082%2Fd%2F1000022%241%240%240%2F20210712%2F15%2F1646-1430-0.jpg
        缩略图完整地址:https://10.35.122.144/evo-apigw/ipms/imageConvert/image?fileUrl=http%3A%2F%2F10.35.239.131%3A8082%2Fd%2F1000022%241%240%240%2F20210712%2F15%2F1646-1430-0.jpg


情况3:图片url含oss关键字,拼接说明如下所示:
    去除前缀部分“oss/9101/”,即为oss方式存图的相对路径,参考oss方式进行拼接即可,此处不再赘述
    图片url返回示例:
        oss/9101/a4924caf-d2ea-11ef-aa08-101965e7f166/20250117/1/dsf_8f154715-d4a0-11ef-a9c1-101965e7f166_2116968_2273485.jpg
    图片url拼接结果:
        HTTP方式完整地址:http://10.35.122.144:83/evo-apigw/evo-oss/a4924caf-d2ea-11ef-aa08-101965e7f166/20250117/1/dsf_8f154715-d4a0-11ef-a9c1-101965e7f166_2116968_2273485.jpg?token=1:ced7836d-6753-4253-b3ce-639e922fb683
        HTTPS方式完整地址:https://10.35.122.144/evo-apigw/evo-oss/a4924caf-d2ea-11ef-aa08-101965e7f166/20250117/1/dsf_8f154715-d4a0-11ef-a9c1-101965e7f166_2116968_2273485.jpg?token=1:ced7836d-6753-4253-b3ce-639e922fb683

交通卡口方式

适用于交通卡口子系统图片拼接方式
格式:https://<平台IP>:平台端口/evo-apigw/evo-oss/URI
    平台IP:ICC平台IP
    平台端口:ICC平台的端口,默认443
    URI:交通卡口过车记录返回图片地址
示例:13001/d/1001271$1$0$0/20230419/15/5947-28081-0.jpg?streamID:84@capTime:1681891189
完整地址:https://120.203.76.42:4431/evo-apigw/evo-oss/13001/d/1001271$1$0$0/20230419/15/5947-28081-0.jpg?streamID:84@capTime:1681891189

设备运维方式

适用于设备运维子系统图片拼接方式
情况1:图片url含http关键字,拼接说明如下所示:
    https://平台IP:平台端口/evo-apigw/evo-buss-oss/1.0.0/ndfs/v1/proxy?fileUrl=base64(URI)
        平台IP:ICC平台IP
        平台端口:ICC平台的端口,默认443
        URI:设备运维接口返回的图片地址,例如:http://10.81.222.68/pic/2b301302.jpg
    示例:平台ip=10.81.222.22,平台端口=443,URI=http://10.81.222.68/pic/2b301302.jpg
    完整地址:https://10.81.222.22:443/evo-apigw/evo-buss-oss/1.0.0/ndfs/v1/proxy?fileUrl=aHR0cDovLzEwLjgxLjIyMi42OC9waWMvMmIzMDEzMDIuanBn
情况2:图片url不含http关键字,拼接说明如下所示:
    https://平台IP:平台端口/evo-apigw/evo-buss-oss/1.0.0/ndfs/v1/file/image?imageAddress=URI
        平台IP:ICC平台IP
        平台端口:ICC平台的端口,默认443
        URI:设备运维接口返回的图片地址,例如:/ossvqrs/1/75c85debc30a42a48e4028dfe73ab02e.jpg
    示例:平台ip=10.81.222.22,平台端口=443,URI=/ossvqrs/1/75c85debc30a42a48e4028dfe73ab02e.jpg
    完整地址:https://10.81.222.22:443/evo-apigw/evo-buss-oss/1.0.0/ndfs/v1/file/image?imageAddress=/ossvqrs/1/75c85debc30a42a48e4028dfe73ab02e.jpg

网络图片下载示例(Java)

代码示例请参考:PicDownload.java

调用图片质量检测接口返回错误码28240010

错误码说明:图片质量检测服务未授权
处理方式:请联系联系大华售中,烧制图片质量检测服务加密狗

基础服务
通道编码格式说明

通道编码格式:设备编码$单元类型$单元序号$通道序号
    设备编码:7位数字,由系统自动生成
    单元类型单元类型即通道类型
    单元序号:单元序号
    通道序号:通道号,从0开始
示例:1000006$1$0$1
常见单元类型:视频通道:1、门禁通道:7、道闸通道:14

部门与组织的区别

组织:是基于现实世界结构建立的逻辑层级,用于表示设备在平台中的地理位置归属。组织与设备关联,主要用于设备权限的管理和控制
部门:是根据企业或用户需求自定义的逻辑层级,用于表示人员的从属关系。部门与人员关联,主要用于人员权限的管理和控制
两者虽然都采用层级结构,但在平台中作用对象不同
    组织:用于管理设备与通道的权限,根节点为001
    部门:用于管理员工与角色的权限,根节点为1

基础组织与逻辑组织的区别

基础组织:用于承载平台核心业务逻辑,是实际权限控制和数据管理的基础
逻辑组织:基于基础组织创建,主要用于前端展示,无实际业务处理功能

设备与通道的理解

设备通过“设备管理”模块添加到平台,通道是设备的一部分,设备与通道是一对多关系
示例:
    摄像头可作为设备添加到平台,设备编码为7位数字
    摄像头(如IPC)也可作为设备(如NVR)一部分集成到平台,此摄像头则为通道,通道编码包含$符号标识

基础应用 -> 车辆管理 与 停车场 -> 车辆管理 的区别

基础应用 -> 车辆管理:属于基础资源模块,数据存储于evo-brm,作为业务中台提供通用能力,与具体业务耦合度低
停车场 -> 车辆管理:属于停车场业务模块,数据存储于ipms,在基础数据基础上扩展了业务字段(如场区信息),实现完整的业务闭环
数据同步:两者数据互通并同步,但停车场模块信息更丰富
事件订阅:可通过事件中心订阅车辆实时消息

按通道类型获取通道编码

调用接口:通道分页查询
根据unitTypeList过滤,枚举值参考单元类型
示例:
    视频通道:unitType=1
    门禁通道:unitType=7
    道闸通道:unitType=14
示例请求体(查询视频、门禁、道闸通道)如下所示:

{
    "pageNum": 1,
    "pageSize": 10,
    "unitTypeList":[1,7,14],
    "includeSubOwnerCodeFlag":true
}
设备详情查询接口返回的经纬度坐标系标准

设备经纬度坐标采用 WGS84地心坐标

报警输入通道与报警输入通道理解

报警输入通道:外部探测器通过该通道向设备发送报警信号
报警输出通道:设备通过该通道控制外部设备(如灯光、门禁等)

如何获取组织的父节点

基础组织从右侧减3位,为父节点,例如001001、001002的父节点是001,001002001的父节点为001002
级联组织从右每次减3位,遇到字母减6位就是父节点
获取父节点代码示例如下所示:

if (orgCode.length() == 3){
    return "" ;
}
String pid = orgCode.substring(0,orgCode.length()-3) ;
if(pid.length()<3){
    throw new BusinessException(ORG_NOT_EXIST);
}
char a = pid.charAt(pid.length() - 3) ;
if('a' <= a && a <= 'j' ) {
    pid = pid.substring(0,pid.length()-3) ;
}
return pid ;
通道能力集说明

设备通道能力通过 32位二进制字符串 表示,每一位代表一种能力,1 表示支持,0 表示不支持
从右往左依次说明如下:

位数含义
第1位智能报警
第2位鱼眼
第3位电动聚焦
第4位红外测温
第5位热度图统计
第6位过线统计
第7位区域人数统计 --- 用于滞留
第8位人脸检测
第9位人员识别
第10位目标抓拍
第11位主从跟踪
第12位出入口抓拍
第13位AR
第14位多区域人数统计-用于AI鱼眼多区域统计
第15位雷球联动
第16位行为分析
第17位云台控制
第18位-
第19位扬声器
第20位智能算法升级
第21位MAC采集
第22位自定义定时抓图
第23位人脸开门
第24位工装检测
第25位人脸质量检测
第26位人脸相似度比对
第27位客流定时订阅
第28位人脸分析
第29位AR后端打标
第30位AR广角180°
第31位AR广角360°
第32位废弃位(超出 BRM 数值限制,无法使用)
事件中心
事件订阅接口注意事项

1.subsystemType 字段固定值为 0
2.monitor 字段最大长度为 80 字符,请求方式为 POST,请求类型为 application/json
3.magic 字段取值规则:由 monitor 中的 IP 和端口拼接为ip_端口格式
4.authorities、types、orgs、nodeCodes 等字段若为空(不传),表示订阅所有事件;若传递空数组,则表示不订阅任何事件
5.事件订阅推送 不支持重试机制,请确保接收服务高可用

事件订阅 types 参数说明

当 category = "alarm" 时,types 参考 ICC 平台中 报警类型 的报警编码
当 category = "business" 时,types 由各子系统自定义,具体值请参考附录 -> 事件类型 -> 业务类型

事件订阅推送消息体格式说明

事件消息体格式遵循统一规范,具体如下:
    通用消息体格式:参考 API 文档 -> 事件中心 -> 通用事件格式
    报警事件:参考通用报警格式
    业务事件:参考通用业务信息格式
    设备状态事件:参考通用设备状态格式
    感知消息事件:参考感知消息格式
    扩展信息 extend:根据模块和设备不同,推送内容可能有所差异,以实际推送内容为准

事件订阅接收不到消息

接收不到消息具体排查步骤如下所示:
    1.SSH 登录 ICC 平台后台
    2.验证订阅地址连通性
        2.1.网络不通问题
        若执行过程中无返回结果、提示连接被拒绝、域名无法解析等,通常为网络问题,需联系三方网络工程师协助排查
        
        2.2.模拟发送 HTTP POST JSON 请求

curl -i -X POST -H 'Content-type':'application/json' -H 'Transfer-Encoding':'chunked' -d '{"id":65,"category":"alarm","method":"alarm.msg","info":{"orgName":"人脸门禁","nodeCode":"1000366","deviceCode":"1000366","alarmCode":"7a026fc218d7422aa7f963851be91be4","nodeType":1,"alarmDate":"1702693932","deviceName":"10.55.37.16","alarmGrade":2,"isSave":true,"unitType":7,"alarmType":16,"channelSeq":0,"orgCode":"001001","alarmStat":1,"isEvent":true},"subsystem":"evo-accesscontrol","userIds":null,"sid":null,"domainId":null,"infoArray":null,"protocol":null,"supplementFlag":null,"uuid":"alarm_6e74bb813fff46e3955847cb8a300f66_1702693932523"}' http://10.54.20.20:60009/iccdemo/receive/receiveMsg

    2.3.模拟发送HTTPS POST JSON 请求

curl -i -X POST -H 'Content-type':'application/json' -H 'Transfer-Encoding':'chunked' -d '{"id":65,"category":"alarm","method":"alarm.msg","info":{"orgName":"人脸门禁","nodeCode":"1000366","deviceCode":"1000366","alarmCode":"7a026fc218d7422aa7f963851be91be4","nodeType":1,"alarmDate":"1702693932","deviceName":"10.55.37.16","alarmGrade":2,"isSave":true,"unitType":7,"alarmType":16,"channelSeq":0,"orgCode":"001001","alarmStat":1,"isEvent":true},"subsystem":"evo-accesscontrol","userIds":null,"sid":null,"domainId":null,"infoArray":null,"protocol":null,"supplementFlag":null,"uuid":"alarm_6e74bb813fff46e3955847cb8a300f66_1702693932523"}' -k --insecure https://10.54.20.20/iccdemo/receive/receiveMsg

3.如网络正常仍无法接收或部分接收不到,请参考事件订阅接收不到排查文档进行排查

事件订阅接收数据为空

排查建议如下所示:
    Java 语言接收:确认是否被框架拦截器拦截
    C# 语言接收:确认是否为异步接收机制,可能导致数据尚未完全接收
    Python 语言接收:建议使用 json.dumps(消息体) 处理非标准 JSON 格式的消息体

事件订阅是否支持第三方 HTTPS 服务

支持。要求第三方服务支持 POST 请求,且请求内容为 application/json 格式

如何确认某设备可触发哪些报警

设备可触发的报警类型,可通过 ICC 平台的 报警预案 模块进行配置。在添加预案时,选择相应的报警源类型即可查看支持的报警类型。

事件推送异常注意事项

事件订阅推送流程如下:
    设备->MQ->平台->第三方
    平台 -> 第三方推送异常:无重试机制(如平台服务异常或网络不通)
    MQ -> 平台推送异常:平台会根据 MQ 的重试机制进行重试

哪些智能报警会包含抓图

报警类型在 300 ~ 1000 和 15500 ~ 17500 范围内的为智能报警,会包含抓图
其他报警类型默认不包含抓图,如需抓图,需通过配置报警预案实现联动抓图
注意:智能报警抓图功能需在通道能力中勾选“智能报警”功能

火警相关报警类型说明
报警类型设备事件code码描述触发机制
881FireWarning火情事件热成像通道检测到火情时触发报警,且设备勾选抓图选项
5121FireWarning热成像着火点报警热成像通道检测到火情时触发报警,但设备未勾选抓图选项
5122FireWarningInfo火情报警信息更新(在 FireWarning 的 start 和 stop 之间持续更新)火情检测事件未消失或中断时,会持续更新火情报警信息
视频应用
视频端口列表
协议类型拉流方式端口说明
httphls7086实时流与回放流共用一个端口
httpshls7096实时流与回放流共用一个端口
httpflv7886实时流
httpsflv7896实时流
rtmprtmp1975实时流回放流共用一个端口
rtsprtsp9100,9320实时流/语音对讲端口:9100,录像回放端口:9320
wswebsocket9100,9320实时流端口:9100,录像回放端口:9320
wsswebsocket9102,9322实时流/语音对讲端口:9102,录像回放端口:9322
设备编码模式查看方式

1.通过 ICC 客户端查看
    登录 ICC 客户端,进入【实时预览】功能,查看设备编码模式

2.通过设备 Web 页面查看
    以大华设备为例,浏览器输入设备 IP 地址并登录设备 Web 管理界面查看

3.通过 VLC 播放器查看
    使用 VLC 播放视频流,查看流媒体信息,查看路径:工具->编解码器信息->编解码器(D)

友商设备无法播放配置建议

1.登录 ICC 服务器后台,编辑配置文件:vim /opt/dss/PCPS/PCPS.xml
2.修改配置项 StreamConvertor,将值由 0 改为 1,保存文件(命令:退出编辑(Esc),再执行(:wq)保存)
3.查看 PCPS 进程:pidof PCPS
4.重启 PCPS 服务:kill -9 $(pidof PCPS)
5.若仍无法播放,建议登录设备 Web 页面,将视频类型由“复合流”修改为“视频流”,并重启设备

HLS无法播放排查步骤

1.检查通道状态:确保通道在线
2.确认端口连通性:确保 7086(HTTP)或 7096(HTTPS)端口可达
3.token配置:
    5.0.12 及以上版本必须拼接 token,有效期为 2 小时
    如需取消 token 配置,请参考 HLS/FLV/RTMP取消拼接token配置
    注意:取消 token 可能导致安全风险,请谨慎操作
4.协议兼容性:
    HLS 默认不支持私有协议接入,推荐使用 GB/T 28181、ONVIF 等标准协议
    如需支持私有协议,请参考 友商设备无法播放配置建议
5.编码格式建议:
    推荐使用 H.264 编码
    浏览器通常不支持 H.265 编码,VLC 播放器支持
6.资源 404 问题排查:
    方法一:在浏览器地址栏输入流地址,查看是否提示“404”或“网页未找到”
    客户端抓包 7086 端口分析
    解决方法请参考 HLS播放资源找不到
7.https播放需提供购买安全证书或自签证书,由区域同时通过ICC运维中心-系统管理-证书管理导入

HLS播放资源找不到排查步骤

实时流排查步骤:
    1.检查检查 MES 配置文件:
        1.1.编辑 /opt/dss/EIMedia/MESConfig.xml
        1.2.将 ProcessRedirect 设置为 true
        1.3.重启 MES 服务
            pidof mes
            kill -9 <MES_PID>
    2.检查 MGW 服务:确认 9090 端口是否正常
    3.抓包分析:对 7086、9090、9000 端口进行抓包,重点分析 9000 端口
        若未返回 RTSP 流地址,说明 evo-admin 服务异常,需提供抓包日志和 admin 日志给研发分析

录像回放流排查步骤:
    1.检查录像是否存在:
        1.1.在客户端播放指定时间段录像
        1.2.调用接口 查询普通录像信息列表查询报警录像信息列表 获取录像信息
            确保流地址中的 begintime、endtime、substream、recordType 与接口返回一致

3.抓包分析:同上,重点分析 9000 端口

FLV无法播放排查步骤

1.检查通道状态:确保通道在线
2.确认端口连通性:7886(HTTP)、7896(HTTPS)
3.token 配置:5.0.12及以上版本必须拼接token,token有效期2h,5.0.12之前版本则跳过此步骤
    5.0.12版本若取消token拼接,参考HLS/FLV/RTMP取消拼接token配置不拼接token播放flv容易造成安全泄露,请知悉
4.协议兼容性:FLV不支持友商私有协议接入,建议通过国标、onvif接入,如需支持请参考友商设备无法播放配置建议配置
5.编码格式:必须使用 H.264
6.资源 404 问题:参考FLV播放资源找不到
7.https播放需提供购买安全证书或自签证书,由区域同时通过ICC运维中心-系统管理-证书管理导入

FLV播放资源找不到排查步骤

1.验证 MGW 服务状态
    1.1.确认 MGW 服务是否正常启动
    1.2.检查 9090 端口是否处于监听状态
2.服务器抓包分析:
    2.1对 7886、9090 和 9000 端口进行网络抓包,重点关注 9000 端口的通信数据
    2.2根据 9000 端口和通道编码进行过滤,检查返回信息中是否包含 RTSP 流地址信息
        若未包含 RTSP 流地址信息,则表明 evo-admin 服务可能存在异常(常见于级联设备支持不佳的情况)
        解决方法:收集相关抓包数据及 admin 日志,提交给研发团队进行进一步分析

RTMP无法播放排查步骤

1.检查通道状态
    确认通道在线:确保目标通道处于在线状态
    示例 RTMP 流地址:rtmp://10.35.239.168:1975/live/cameraid=1001337%2426;substream=1;token=1:2cfa8e9b-e6c7-44d1-a676-6ae1cb9971e0
    检查方法:登录平台 Web 端,在【设备管理】->【通道】页面搜索 1001337$1$0$26,确认其在线状态
2.确认端口连通性
    验证 1975 端口:确保该端口处于开放状态且网络可达 3.token 配置检查
    版本要求:
        5.0.12 及以上版本:必须在流地址中拼接 token,token 有效期为 2 小时
        5.0.12 之前版本:无需拼接 token
    取消 token 拼接(谨慎操作):
        如需取消 token 拼接,请参考 HLS/FLV/RTMP取消拼接token配置 配置
        安全提示:不拼接 token 可能导致安全风险,请谨慎操作
4.协议兼容性
    默认支持标准协议:RTMP 默认不支持友商私有协议接入,推荐使用 GB/T 28181 或 ONVIF 等标准协议
    特殊需求:如需支持私有协议,请参考 友商设备无法播放配置建议 进行配置
5.编码格式要求
    编码模式:设备编码模式必须为 H.264
6.服务器抓包分析
    抓包端口:对 1975、9090、9000 端口进行抓包,重点关注 9000 端口的通信数据
    分析方法:根据 9000 端口和通道编码过滤抓包数据,检查返回信息中是否包含 RTSP 流地址信息
    问题定位:若未包含 RTSP 流地址信息,表明 evo-admin 服务可能存在异常(常见于级联设备支持不佳的情况)
    解决方法:收集相关抓包数据及 admin 日志,提交给研发团队进行进一步分析
7.录像回放流排查步骤
    验证录像存在性:
        检查方法:在客户端上播放指定时间段的录像,确认其是否正常
    比对录像信息:
        获取录像信息:根据录像类型(普通或报警),调用相应接口获取录像信息
        普通录像:查询普通录像信息列表
        报警录像:查询报警录像信息列表
    7.3.核实 RTMP 流地址参数
        时间范围一致性:
            RTMP 流地址中的 begintime 和 endtime 必须位于录像信息中 starttime 和 endtime 的闭区间内(注意:录像不支持跨文件播放)
        子流类型(substream)一致性:
            确认 RTMP 流地址中的 substream 参数与录像信息中的子流类型一致
        记录类型(recordType)准确性:
            中心录像:1-普通录像、2-报警录像、81-补录录像、82-报警预录录像
            设备录像:固定为 0
            测试建议:如条件允许,可尝试将 recordType 切换为 1、2、81 或 82,验证播放效果

HLS/FLV/RTMP取消拼接token配置

HLS/RTMP配置修改
    1.编辑配置文件:
        编辑指令: vi /opt/dss/EIMedia/MESConfig.xml
        修改内容: 将 SRDEnable 标签的值改为 false
    2.重启 MES 服务
        查看 MES 进程:pidof mes
        终止 MES 进程: kill -9 $(pidof mes)
FLV配置修改
    1.编辑配置文件:
        编辑指令: vi /opt/dss/EIFLV/FLVConfig.xml
        修改内容: 将 SRDEnable 标签的值改为 false
    2.重启 MES 服务
        查看 FLV 进程:pidof flv
        终止 FLV 进程: kill -9 $(pidof flv)
注意:ICC5.0.12及以上版本才支持修改

HLS/FLV播放黑屏排查步骤

1.检查设备编码模式
    当前编码模式:如果设备的编码模式为 H.265,可能会导致播放黑屏问题
    建议编码模式:推荐将编码模式更改为 H.264、H.264B 或 H.264H
2.切换码流类型
    码流类型切换:尝试切换不同的码流类型,以排除码流格式导致的问题
3.重启相关服务和设备
    重启设备:重启视频设备,确保其配置正确并正常运行
    重启 MTS 服务:kill -9 $(pidof MTS)
    重启 MES 服务:kill -9 $(pidof mes)

IOS无法播放HLS流

1.编辑配置文件:vi /opt/dss/EIMedia/MESConfig.xml
2.修改配置项:将RTPStd改为false,LHLSEnable改为true
3.重启MES服务
    查看 MES 进程:pidof mes
    终止 MES 进程:kill -9 $(pidof mes)

RTSP无法播放

1.保证客户端正常播放
2.接口方式获取流地址
    2.1.端口9100(实时流)、9320(录像回放)对应端口必须通,用telnet ip 端口命令检测,例如rtsp 实时流拉流:telnet 101.155.26.33 9100
    2.2.rtsp流地址需拼接上"?token=xxx",token为获取流地址接口返回token,非鉴权接口的access_token
    2.3.插件播放运行9090端口流地址时,插件需手动开启支持重定向
    2.4.插件播放运行vue2_Version demo 需要修改demo.vue中的pathList中的redirect配置,重定向配置作为入参送false,重新编译运行
    2.5.VLC不能播放,提示输入用户名密码,流地址后面需加上trackID=0
    2.6.若2.5仍不能播放,请设置下VLC播放器::工具 -> 偏好设置 -> 输入/编解码器下的live55流传输下**RTP over RTSP(TCP)**项
3.拼接方式获取流地址
    3.1.9090(MGW)、9100(实时流)、9320(录像回放)端口通,用telnet ip 端口命令检测,例如rtsp 实时流拉流:telnet 101.155.26.33 9100
    3.2.VLC播放是否正常
    3.3.插件播放需拼接"?trackID=701",
    3.4.内外网拉流需改MTS配置,调整内外网映射加载优先级,默认支持内网,不支持双网卡
        3.4.1.实时流配置
            打开MTS.xml:vi /opt/dss/MTS/MTS.xml
            修改 RtspUrlAddr 标签:将外网设置为默认加载:
                <RtspUrlAddr1>外网ip:端口</RtspUrlAddr1>
                <RtspUrlAddr2>内网ip:端口</RtspUrlAddr2>
            重启MTS服务
        3.4.2.录像回放流配置
            打开SS.xml:vi /opt/dss/SS/SS.xml
            修改 RtspUrlAddr 标签:将外网设置为默认加载:
                <RtspUrlAddr1>外网ip:端口</RtspUrlAddr1>
                <RtspUrlAddr2>内网ip:端口</RtspUrlAddr2>
            重启SS服务

路数支持说明

录像回放接口中的通道编码、ssid diskid 与streamid如何获取

获取方法:参考 API 文档中【视频应用】->【录像回放】->【获取普通/报警录像】接口的返回结果,根据字段对应即可
注意事项:无需深入理解各字段的具体含义,直接根据返回值使用即可

录像回放对接流程

1.获取录像信息
    首先调用相关接口获取录像信息,确保获取到正确的录像片段
2.根据录像信息调用获取流地址接口
    根据第一步获取的录像信息,调用获取流地址的接口,该接口将返回可用的录像流地址列表
3.客户端播放
    使用客户端播放获取到的流地址。如果存在多个流地址,需监听每个录像片段的播放结束时间,自动切换至下一个流地址继续播放

调用视频接口返回错误码1001

问题原因:
    通道编码验证:
        通道是否存在:确认指定的通道编码是否真实存在
        权限验证:检查当前鉴权用户是否具有访问该视频通道的权限(可在 ICC 平台的【设备管理】->【通道】页面查看)
解决方法:
    JSON 格式化:将 body 参数进行 JSON 格式化,检查是否存在隐藏的转义符导致的问题

VLC 播放器播放 RTSP 流提示输入用户名密码

问题原因:
    当 VLC 播放器在播放 RTSP 流时提示输入用户名和密码,通常是因为 token 过期或配置不当导致的 401 错误。具体排查步骤如下所示:
        1.检查 token 是否过期
            token 有效期:token 的有效期为 30 秒,并且只能使用一次
            token 单次使用机制:RTSP 拼接 token 并成功播放后,服务端会立即将该 token 清空,因此第二次使用同一 token 将无法成功
        2.确认 token 与 trackID 的拼接格式
            token 必填:RTSP 流地址中必须包含 token 参数
            trackID 配置:根据 ICC 版本的不同,可能需要额外拼接 trackID=0
            正确示例(标准格式):
                rtsp://10.35.239.81:9100/dss/monitor/param/cameraid=1000018%240%26substream=1?token=170
            低版本示例(含 trackID):
                rtsp://10.35.239.81:9100/dss/monitor/param/cameraid=1000018%240%26substream=1?token=170&trackID=0
        3.设备接入协议检查
            友商设备私有协议:如果设备采用的是友商的私有协议接入,默认情况下可能不支持直接播放。如需支持,请参考 友商设备无法播放配置建议 进行相关配置
        4.VLC 播放器设置调整
            如果以上配置仍无法解决问题,可以尝试调整 VLC 播放器的设置
                路径:工具 -> 偏好设置 -> 输入/编解码器
                选项:在 live555 流传输下选择 RTP over RTSP 项

如何开启云台能力

使用云台功能操作前提:
    1.确认设备是否支持云台功能
    2.若为球型摄像机,默认具备云台控制能力;若为枪型摄像机,则需勾选云台控制能力级(具体操作见下图)

安全证书与自签证书区别
对比维度安全证书(CA签发证书)自签证书(Self-Signed Certificate)
签发机构受信任的第三方CA机构(如DigiCert、Let's Encrypt)由ICC平台创建和签发
信任链有完整的信任链,根证书预装在操作系统/浏览器中无第三方信任链,需手动导入根证书到信任库
浏览器信任✅ 默认受所有主流浏览器信任❌ 浏览器显示“不安全”警告,需手动确认
有效期通常1年(ACME自动续期)可自定义,通常较长(如10年)
https/wss访问提示不安全如何解决

1、推荐方案:购买安全证书,体验最佳
2、ICC平台生成自签证书,并将对应根证书提供给三方,访问客户端电脑导入
3、临时访问方法:先浏览器器访问下此地址,提示不安全时点继续访问
    3.1、例如浏览器播放视频wss://192.168.5.200:9102访问提示不安全
    3.2、浏览器先访问下https://192.168.5.200:9102
    3.3、提示不安全时,点继续即可,如下图所示
访问443端口

访问9102端口

门禁管理
门禁对接流程

门禁系统的对接流程主要包括以下几个步骤:
    1.组织管理
        功能描述:管理组织结构,设备通常挂载在组织节点下
        操作说明:可以跳过此步骤,直接在设备添加时选择根节点(默认为 001)
    2.设备管理
        功能描述:管理门禁设备,包括查询门禁设备通道
        操作说明:当前接口不支持设备的增删改操作,查询门禁设备通道时,通道类型应选择 7
    3.部门管理
        功能描述:管理部门结构,人员通常挂载在部门节点下
        操作说明:可以跳过此步骤,直接在人员添加时选择根节点(默认为 1)
    4.人员管理
        功能描述:管理人员信息,包括上传照片、增改人员信息等
        操作说明:在授权前需查询相关人员信息,确保信息准确
    5.卡片管理
        功能描述:管理卡片信息,人脸开门与刷卡开门均需创建卡片
        操作说明:人脸、指纹授权需绑定人员主卡,确保生物特征与主卡关联
    6.门禁授权
        功能描述:根据需求进行门禁授权,支持按人/卡、按门、按部门等多种授权方式
        操作说明:调用不同接口实现具体授权功能
注意
    新增卡片与门禁授权:需间隔一定时间(毫秒级),基础数据卡片信息同步门禁通过 MQ 实现,否则可能报“卡片不存在”错误

门禁开门计划数最大限制

限制说明:单个设备的门禁开门计划数最大为 127 个
建议措施:对于请假等临时流程,建议通过修改主卡有效期来控制访问权限

人脸授权注意事项

授权流程:上传照片 -> 新增人员 -> 开卡 -> 人脸授权
注意:人脸、指纹授权均需绑定卡片,生物特征授权基于主卡进行

门禁授权接口调用顺序

接口调用顺序参考业务对接->能力概览->门禁管理->门禁授权
参考业务对接 -> 能力概览 -> 门禁管理 -> 门禁授权 中的接口调用顺序进行操作

门禁授权失败常见问题原因及排查

1.人脸或卡长时间未下发,但人员已下发
    排查方法:检查 asc_card_sync 表中 person_ready 字段值,1 为正常,0 为异常
2.在有权限的部门下新建人员,没有继承权限
    排查方法:可能是卡比人先到导致的,尝试重新开卡
3.人脸任务和特征提取任务出现 SDK 错误
    排查方法:检查下发的图片格式是否正确或图片是否存在
4.下发卡片出现 SDK 错误
    排查方法:一般是设备上报的错误码未出现在关系库中,联系服务团队排查或升级 ACDG
5.二维码扫描提示未授权
    排查方法:检查卡号加密秘钥是否正确
6.二维码扫描提示超时
    排查方法:
        确认设备时间和平台时间是否一致
        抓包并联系设备团队进一步排查

人员布控
人员布控支持的设备类型

支持设备:IPC(网络摄像机)、IVSS(智能视频分析服务器)、DP(解码器)

内部库人员布控对接流程

1.组织管理
    功能描述:管理组织结构,设备通常挂载在组织节点下
    操作说明:可以跳过此步骤,直接在设备添加时选择根节点(默认为 001)
2.设备管理
    功能描述:管理相关设备,包括查询 IPC 或 IVSS 视频通道
    操作说明:当前接口不支持设备的增删改操作,查询视频通道时,通道类型应选择 1
3.部门管理
    功能描述:管理部门结构,人员通常挂载在部门节点下
    操作说明:可以跳过此步骤,直接在人员添加时选择根节点(默认为 1)
4.人员管理
    功能描述:管理人员信息,包括上传照片、增改人员信息等
5.注册库管理
    功能描述:管理注册库,库类型选择内部库,并绑定 IPC 或 IVSS 设备
6.人员头像绑定
    功能描述:将指定部门下人员的头像下发到注册库
7.人员布控
    功能描述:指定注册库与通道,设置相似度进行布控

黑白名单库人员布控对接流程

1.组织管理
    功能描述:管理组织结构,设备通常挂载在组织节点下
    操作说明:可以跳过此步骤,直接在设备添加时选择根节点(默认为 001)
2.设备管理
    功能描述:管理相关设备,包括查询 IPC 或 IVSS 视频通道
    操作说明:当前接口不支持设备的增删改操作,查询视频通道时,通道类型应选择 1
3.人员布控 - 人员管理
    功能描述:管理布控人员信息,此人员为布控创建人员,非内部人员
    操作说明:创建入口位于“人员布控”下的“人员(黑白名单库)”
4.注册库管理
    功能描述:管理注册库,库类型选择黑/白名单库,并绑定 IPC 或 IVSS 设备
5.人员布控
    功能描述:指定注册库与通道,设置相似度进行布控

黑白名单库与内部库区别

人员录入方式区别:
    黑白名单库:人员直接在“人员布控”下录入,自动同步到设备
    内部库:人员从基础框架的“人员管理”同步到“人员布控”下,需进行人员头像绑定

以图搜图功能支持情况

版本要求:
    ICC 框架版本:5.0.6 及以上
    人员布控版本:至少为 1.0.3 bugfix 版本
    具体要求:详细参考接口文档版本号说明
库类型要求:
    内部库:需进行人员头像绑定
    黑白名单库:直接录入,自动同步到设备

人员布控支持的报警类型

参考文档:API 文档 -> 附录 -> 事件列表 -> 人员布控
具体报警类型如下:
    陌生人报警(1001000):FR设备(设备支持智能分析)上报,未识别人脸记录
    人脸检测报警(1001005):FD设备(设备不支持支持智能分析,仅是抓拍)上报,未识别人脸记录
    白名单库报警(1001001):库类型为白名单库产生的人员识别记录
    黑名单库报警(1001002):库类型为黑名单库产生的人员识别记录
    内部员工报警(1001003):库类型为内部库库产生的人员识别记录
    访客报警(1001004):库类型为访客库产生的人员识别记录
    人体识别报警(1001006):人体特征结构化报警数据,包含的人脸部分,只入库不推报警(注意:人体识别与人脸检测都有数据,实时推送的是人体识别报警,不推送人脸检测报警)
    机动车识别报警(1001007):机动车车体特征报警数据
    非机动车识别报警(1001008):非机动车车体特征报警数据

人员布控日志路径

日志路径:/log/evo-face/evo-face.log

访客管理
访客预约支持的设备类型

支持设备:门禁设备、可视对讲设备、道闸设备、人员布控设备

访客预约对接流程

1.组织管理
    功能描述:管理组织结构,设备通常挂载在组织节点下
    操作说明:可以跳过此步骤,直接在设备添加时选择根节点(默认为 001)
2.设备管理
    功能描述:管理相关设备,包括查询 IPC 或 IVSS 视频通道
    操作说明:当前接口不支持设备的增删改操作,查询视频通道时,通道类型应选择 1
3.部门管理
    功能描述:管理部门结构,人员通常挂载在部门节点下
    操作说明:可以跳过此步骤,直接在人员添加时选择根节点(默认为 1)
4.人员管理
    功能描述:管理人员信息,包括上传照片、增改人员信息等
5.访客预约
    功能描述:创建访客预约,需指定被访人(可从人员管理中查询获取)
6.被访人审批
    功能描述:被访人对访客预约进行审批
    审批类型:
        VIP 访客:审批通过后自动下发权限,无需登记即可进入
        普通访客:需在访客机登记后,权限才会下发
7.访客机登记
    功能描述:普通访客需在访客机上登记,登记完成后权限才会下发
8.权限下发
    功能描述:根据访客类型自动授权相关权限
    权限类型:
        自动授权通道和自动签离通道
        停车场权限
        被访人可视对讲设备权限

访客权限下发时间点

VIP 访客:
    访客预约:被访人审批指定为 VIP 访客类型时,权限自动下发,无需登记即可进入
    访客邀约:指定为 VIP 访客类型时,权限自动下发(前提是访客子系统版本为 1.1.0 及以上)
普通访客:
    访客预约:被访人审批指定为普通访客类型时,需在访客机登记后权限才会下发
    小区访客预约:权限自动下发

访客预约与访客邀约区别

访客预约:需经过被访人审批
访客邀约:直接跳过审批环节

访客无法进入的原因排查

自动授权通道和自动签离通道配置:确认是否已正确配置
车辆进入:检查停车场场区是否配置,预约登记是否有记录
访客类型:
    VIP 访客:无需访客机登记,直接进入
    普通访客:需在访客机登记
人脸五官清晰度:确保人脸五官清晰可见

访客实时推送业务事件

参考文档:API 文档 -> 附录 -> 事件列表 -> 访客管理
具体事件如下所示:
    访客行踪推送(visitor.record):访客通行记录推送
    访客状态变更信息(visitor.status):访客状态推送

访客类型选项说明

移动端审核:针对 H5 预约的访客,如果开启,则需被访人或固定审核人进行审核
人证核验:如果开启认证核验,所有访客均需在访客机进行认证比对,才会进行授权,访客状态变更为在访
访客机登记审核:开启后,在访客机现场预约登记的访客,登记后也需被访人或固定审核人进行审核,审核完成后下发权限,状态变更为在访

访客日志路径

日志路径:/log/evo-visitor/evo-visitor.log

停车管理
内部车辆对接流程

1.配置场区
    功能描述:在平台上配置场区,设置进出放行模式、收费规则,并绑定相关设备
2.绑定场区与车辆
    功能描述:通过 API 文档 - 停车管理 - 人员管理下的“添加人员 - 车辆”接口,绑定场区、车辆,并设置有效期
3.充值缴费(可选)
    功能描述:为车辆进行充值缴费操作
    操作说明:可通过三方支付调用 API 文档 - 停车管理 - “停车预缴费”接口实现
4.手动控制车辆进出(可选)
    功能描述:通过 API 文档 - 停车管理 - 接口配置中的“预进场”、“预出场”功能,手动控制车辆进出
5.实时接收抓拍记录(可选)
    功能描述:实时接收道闸设备产生的抓拍记录
    操作说明:参考 API 文档 - 事件中心 - 事件订阅接口,订阅业务事件(类型为 car.capture)或通过接口配置订阅车辆进场/出场数据

停车场对接注意事项

车辆管控建议:推荐对接停车场的人员与车辆管理模块,该模块包含停车场业务的关键信息(如场区信息、用户类型
基础框架限制:基础框架的人员、车辆不包含场区信息和用户类型,直接添加的车辆无法在停车场进行有效管控,不推荐直接使用基础框架接口对接停车场业务

内部人员与未定义人员的区别

内部人员:通过停车场模块添加的人员,包含场区信息,可用于停车场业务管理
未定义人员:通过基础框架添加的人员,缺少场区信息,若需用于停车场业务,需将其转为内部人员

车辆中的场区与人员中的场区的区别

车辆中的场区:用于管控车辆进出,可在无人员(车主)的情况下设置黑白名单
人员中的场区:用于处理收费,只有当人员与车辆的场区取交集时,按用户类型收费;其他情况按临时用户收费

白名单车辆进出场区是否收费

收费情况:白名单车辆进出场区不收费

车辆信息中的黑名单与设备黑名单管理的区别

车辆信息中的黑名单:所有设备都无法通行
设备黑名单管理:可针对指定道闸设备设置黑名单,实现更细粒度的管控

对接过车记录应该对接哪个模块

停车管理:通过道闸设备产生的过车记录,对接的是停车场模块
交通卡口:通过卡口设备产生的过车记录,对接的是卡口模块

事件订阅与接口配置的区别

事件订阅:可实时推送停车场抓拍记录、车辆进出记录、停车场报警数据,数据不加密
接口配置:可实时推送停车场抓拍记录、车辆进出记录、车辆预进场/预出场记录,数据加密传输
推荐场景:
    预进场/预出场记录:手动控制开闸,推荐对接接口配置功能
    其他场景:推荐使用事件订阅功能

道闸控制接口成功设备却未开闸

问题原因:道闸一体机处理时,基础资源的设备编码需进行特定转换
转换规则:
    道闸一体机:相机编号(基础框架设备编码)为 n,则道闸编号为 n+1,LED 编号为 n+2
宗旨:使用停车场的道闸通道编码进行控制,不可使用基础资源下的道闸通道编码
示例:
    基础资源下设备编码:1000001,对应的基础资源下道闸通道为 1000001$14$0$0
    正确请求示例:{"channelId":"1000002$14$0$0","operateType":1}

停车场日志路径

日志路径:/log/ipms/ipms.log

场区权限控制顺序说明

控制顺序:
    1.黑白名单管理(最高优先级)
    2.接口配置功能
    3.预约登记
    4.车辆/人员绑定场区控制(最低优先级)